Tags: Fonti - Fake - Fake News
Creare un sito web è facile, può farlo chiunque. Quindi non dobbiamo credere a tutto ciò che vediamo su internet, perché non sempre chi scrive è qualificato per sostenere quello che dice.
Nella sezione “clickbait” abbiamo parlato di come sia necessario partire sempre con uno scetticismo di base, quando si naviga su internet. Ora estendiamo questo scetticismo anche allo “studio” delle fonti.
Nella maggior parte dei casi, basta cercare su google il titolo della notizia. Se una bufala è diventa virale, è molto probabile che qualcuno l’abbia già confutata. magari i vari siti di debunking come bufale.net ne avranno già parlato.
Se la ricerca non porta a risultati, allora bisogna attivarsi in prima persona e cercare di capire se la fonte è attendibile o meno.
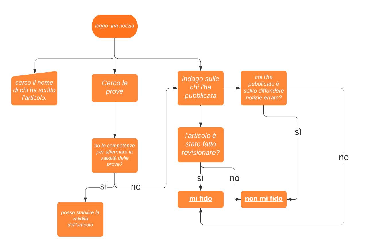
Le domande da porsi sono: “dove sono le prove?” “Chi l’ha affermato?” “Chi l’ha scritto è qualificato per dirlo?” “Chi ha pubblicato questo articolo?”
Andiamo per ordine:
se non ci sono prove a sostenere quanto detto, datela per non affidabile a prescindere. Qualsiasi articolo o ragionamento dovrebbe basarsi su fatti, su dati certi.
Se la fonte è di un dottore, ricordatevi che non è detto che sia uno specialista del settore. C’è da ricordare che in Italia, per “dottore”, si intende ogni individuo che abbia una laurea. Magari l’articolo in questione l’ha scritto Nicola, un uomo coltissimo laureato in filosofia, però se l’articolo parla di cellule staminali, Nicola non è la persona più qualificata per parlarne.

E non è che se Nicola fosse qualificato, allora potremmo fidarci ad occhi chiusi.
Avete sentito della febbre da Nobel? È un modo di dire che nasce dal caso di Montagnier, scopritore dell’HIV e vincitore, nel 2008, del premio Nobel. Chi più qualificato di un Nobel per parlare di scienza? Eppure sono ormai un po’ di anni che Montagnier abbraccia teorie complottistiche di vario genere (tutte, ovviamente, prive di fondamento), che, grazie alla fama del suo nome, ottengono risonanza a livello mondiale.
Quindi in generale, non dovremmo fidarci ciecamente di nessuno.
Chiunque affermi qualcosa, dovrebbe portare prove valide a favore di quanto detto.
Qui c’è un articolo di repubblica per approfondire la faccenda.
Non sempre, però, il lettore ha le competenze per assicurarsi della validità delle prove. La cosa migliore da fare, sarebbe sincerarsi che l’articolo sia stato revisionato.
Della revisione devono occuparsi le riviste, i giornali e i siti stessi, il che, ci collega al prossimo blocco.

Bisogna controllare anche dov’è stato pubblicato l’articolo (o la notizia) in esame. Tutti possono sbagliare, e anche di parecchio. Se la piattaforma, cartacea o digitale che sia, è rinomata per accettare articoli senza revisioni (ad esempio le peer review, le revisioni da pari), allora c’è un margine di errore maggiore, che risulterebbe nella diffusione di informazioni errate.
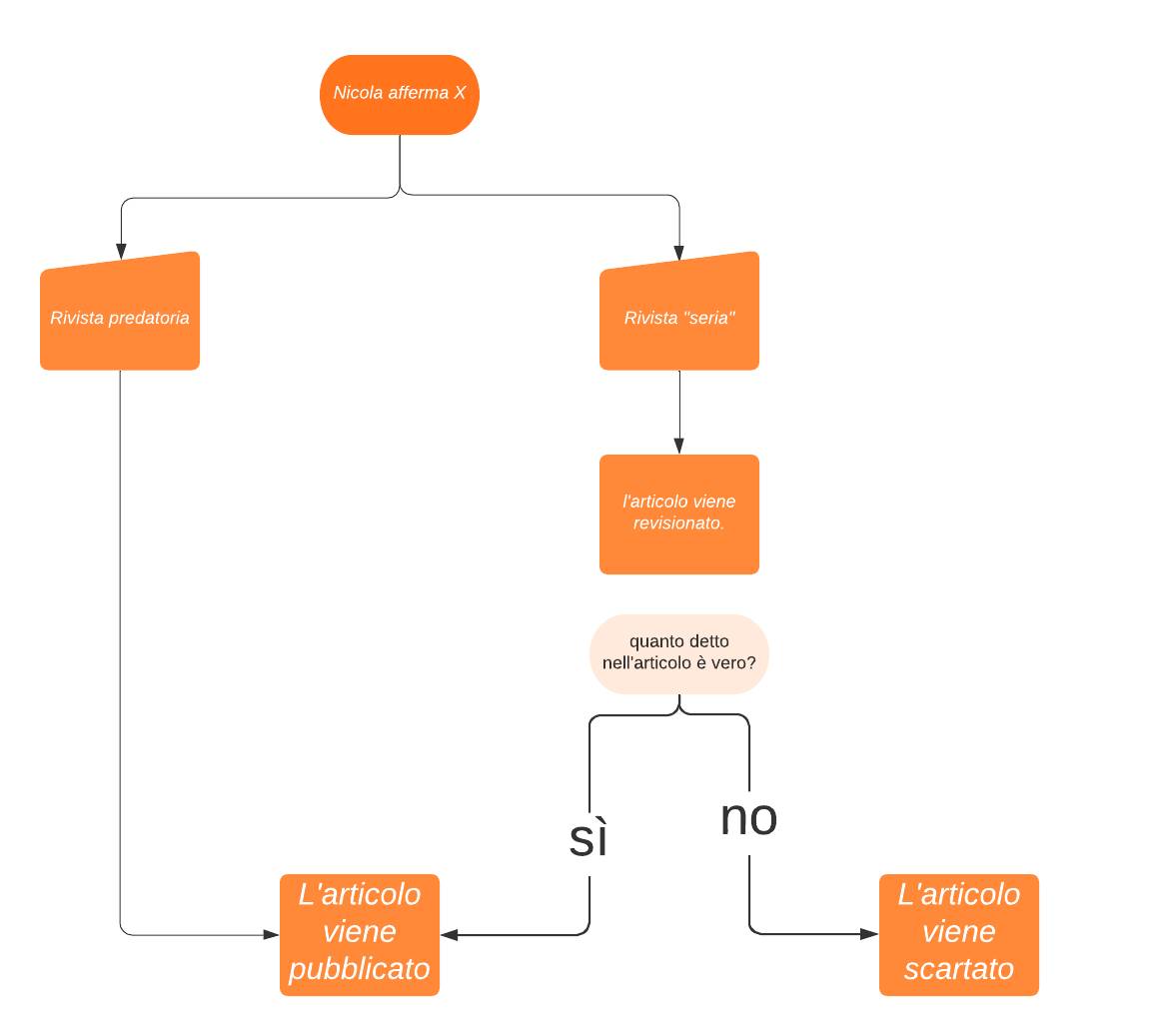
Prendiamo di nuovo Nicola come esempio, stavolta col suo bell’articolo sul 5g e il coronavirus.
Un giornale meno serio o una rivista predatoria guarderebbero all’articolo come a una miniera d’oro: una notizia del genere farebbe di sicuro scalpore.
Una rivista più seria, invece, chiamerebbe uno o più specialisti a controllare. Gli addetti al settore si accorgerebbero che l’articolo dice corbellerie e non ne permetterebbero la pubblicazione.

Come al solito, l’arma migliore è la consapevolezza, quindi è importante tenere a mente queste cose quando si naviga su internet. Prima di condividere sul vostro profilo una qualsiasi notizia, cercate di scoprire che la fonte sia attendibile. Così quando vostra zia vi passerà il prossimo articolo sul 5g che provoca il coronavirus, potrete, anche voi, dire: “non ci casco!”
